Главная » Идеи для талантливых » Самостоятельное изготовление драйвера для светодиодного прожектора мощностью 50W

Самостоятельное изготовление драйвера для светодиодного прожектора мощностью 50W


Узнайте, как самостоятельно изготовить драйвер для светодиодного прожектора мощностью 50W без надобности в профессиональной помощи. Полезные советы и инструкции для начинающих электриков и энтузиастов.


Приступив к созданию драйвера, не забудьте о безопасности: используйте защитные перчатки и очки.

Простой прибор для проверки светодиодов, Светодиодных матриц, и планок подсветки LED TV

Предварительно изучите технические параметры светодиодного прожектора, чтобы правильно выбрать необходимые компоненты для драйвера.

LED драйвер Для ЛЮБЫХ СВЕТОДИОДОВ и СВЕТОДИОДНЫХ ЛАМПОЧЕК и Даже Неонок 🌟

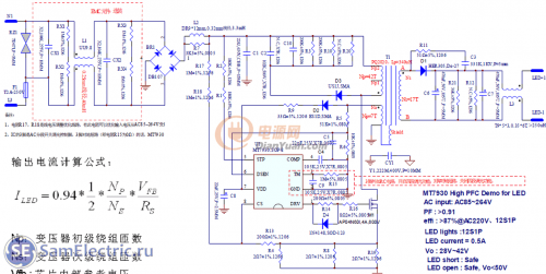
Используйте схему подключения, чтобы точно определить последовательность действий и правильно соединить компоненты.

Как снять стекло со светодиодного прожектора.

Проверьте исходное напряжение и ток светодиодного прожектора, чтобы знать, какой драйвер вам нужен и какой блок питания использовать.

Вечный светодиодный прожектор легко!

Определите мощность драйвера, исходя из мощности светодиодного прожектора, чтобы не создать перегрузку и повреждение светодиодов.

Проверка исправности LED Driver без светодиодов

Не забудьте о теплоотводе для драйвера, чтобы предотвратить его перегрев и снижение эффективности работы.

Светодиодный прожектор (примитивный но эфективный драйвер):)

Правильно подключите провода, следуя указаниям схемы и учитывая полярность светодиодного прожектора.

Ремонт светодиодного прожектора 50 Ватт

Проверьте работоспособность драйвера после сборки, чтобы убедиться, что все компоненты функционируют корректно.

Светодиодные прожекторы. Вскрываем, определяем тип драйвера и соединения, меняем светодиоды.

При работе с электроинструментами и электротехникой, соблюдайте все нормы безопасности и не нарушайте правила проведения работ.

Ремонт LED драйвера, IP65 (прожектор 50W)

Если у вас возникли сомнения или вопросы, лучше обратиться за помощью к опытному специалисту.

Питание светодиодного светильника без драйвера