Главная » Идеи для талантливых » Импульсный блок питания с самостоятельной стабилизацией: пошаговая инструкция

Импульсный блок питания с самостоятельной стабилизацией: пошаговая инструкция


Узнайте, как легко и просто создать свой собственный импульсный блок питания со стабилизацией. В этой статье предоставлены подробные инструкции и полезные советы, которые помогут вам осуществить проект самостоятельно. Получите надежный и эффективный блок питания для своих электронных устройств без необходимости приобретения готового изделия.


Изучите основные принципы работы импульсных блоков питания и принципы стабилизации.

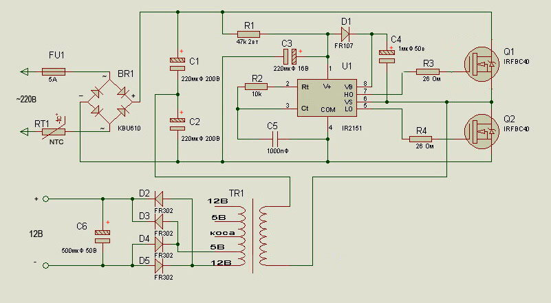
Простейший импульсный блок питания IR2153

Ознакомьтесь с необходимыми компонентами и инструментами для создания импульсного блока питания.

Импульсный блок питания на все случаи жизни. IR2153. Sponsored by PCBWay.

Составьте детальный план и схему подключения компонентов.

Простой импульсный блок питания шуруповерта 18 V

Выберите подходящий корпус для вашего блока питания и подготовьте его для монтажа.

Импульсный блок питания на SG3525 с защитой и стабилизацией

Соберите блок питания, следуя инструкциям и соблюдая правила безопасности.

Импульсный стабилизатор тока и напряжения своими руками

Проведите тестирование и проверку работоспособности вашего самодельного блока питания.

Простой импульсный блок питания своими руками

Используйте дополнительные методы и техники для улучшения стабилизации и эффективности вашего блока питания.

Импульсный БП 1000-2000Вт со стабилизацией

Проверьте и исправьте любые проблемы или ошибки в работе вашего блока питания.

Импульсный блок питания своими руками. UC3842

Периодически проводите техническое обслуживание и чистку вашего импульсного блока питания.

Универсальный импульсный блок питания на IR2155 (IR2153) со стабилизацией

Не забывайте о безопасности и соблюдайте правила при работе с электрическими компонентами и источниками питания.

Схема лабораторный блок питания своими руками