Главная » Идеи для талантливых » Создание импульсного лабораторного блока питания своими руками: подробная схема и пошаговое руководство

Создание импульсного лабораторного блока питания своими руками: подробная схема и пошаговое руководство


Импульсный лабораторный блок питания – полезное устройство, которое поможет вам в проведении различных экспериментов и ремонтных работ. В данной статье мы предоставим вам подробную инструкцию о том, как самостоятельно создать импульсный лабораторный блок питания. Вы сможете собрать его своими руками, используя нашу пошаговую схему и фотографии.


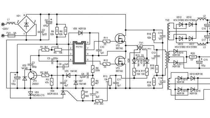
Предварительно изучите схему импульсного лабораторного блока питания, чтобы понять все его компоненты и принципы работы.

Импульсный блок питания своими руками SG3525 650W

Постройте корпус для блока питания из металла или пластика с удобным доступом к внутренним элементам.

БЛОК ПИТАНИЯ СВОИМИ РУКАМИ. Трансформатор, диодный мост, стабилитрон -- объясняем просто и доступно!

Выберите качественные компоненты для сборки блока питания, обращая внимание на их номиналы и характеристики.

Мощный лабораторный блок питания (своими руками)

Не забудьте про провода соединения, они должны быть надежными и хорошо изолированными.

Два импульсных БП из трансформаторов ATX

Правильно расположите компоненты внутри корпуса, следуя схеме и обеспечивая свободу для вентиляции.

Импульсный блок питания 1000 ватт своими руками.

Правильно проконтролируйте подключение всех элементов, иначе блок питания может не работать или даже выйти из строя.

Импульсный стабилизатор тока и напряжения своими руками

Проверьте работоспособность блока питания, подключив его к источнику переменного или постоянного тока и измерив выходные параметры.

Схема лабораторный блок питания своими руками

Обязательно выполняйте все меры безопасности при работе с электронными компонентами и проводкой.

Лабораторный блок питания на IR2153 с нуля своими руками. (Часть 3)

Лабораторный блок питания с регулировкой по высокой стороне. Своими руками. (ALLPCB)

При возникновении проблем или неполадок, обратитесь к специалисту или найдите подробную информацию в специализированных источниках.

Простой импульсный блок питания своими руками

Участие в процессе сборки собственного импульсного лабораторного блока питания поможет вам разобраться в его устройстве и принципах работы.