Главная » Идеи для талантливых » Индикатор свч излучения: мастер-класс для самостоятельного изготовления

Индикатор свч излучения: мастер-класс для самостоятельного изготовления


Хотите создать свой собственный индикатор свч излучения? В этой статье мы расскажем вам, как это сделать. От простых инструкций до полезных советов – весь необходимый материал, чтобы успешно создать свой индикатор свч излучения своими руками.


Выберите пункт назначения для вашего индикатора свч излучения. Разместите его в месте, где вы хотите контролировать уровень свч излучения.

ВЧ-СВЧ простой чувствительный fond-ustu.ru микроволновку за 3метра.

Приобретите необходимые материалы и инструменты. Убедитесь, что у вас есть все необходимое для создания индикатора свч излучения.

Индикатор напряженности поля для СВЧ

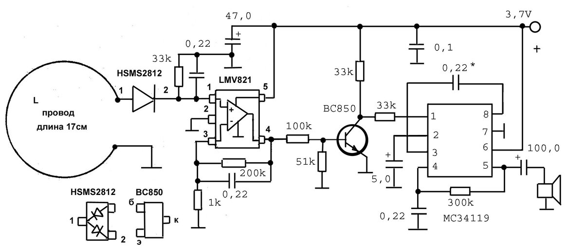
Следуйте инструкциям по сборке и подключению индикатора. Внимательно прочитайте и следуйте указаниям по сборке, чтобы избежать ошибок.

🐞 DIY KIT Индикатор СВЧ в виде жука - ☑️ ICSK032A

Проверьте работоспособность индикатора перед использованием. Убедитесь, что он правильно функционирует и отображает уровень свч излучения.

Изготовление простейшего индикатора напряженности поля. Самодельный прибор для сравнения антенн

Расположите индикатор таким образом, чтобы он был виден и доступен для наблюдения. Обеспечьте его надежное крепление.

🔥 ДЕТЕКТОР излучения СВЧ за 1 рубль.

Периодически проверяйте и обслуживайте свой индикатор свч излучения. Убедитесь, что он по-прежнему работает корректно и точно отображает уровень излучения.

🌑 ПРОСТОЙ СВЧ ДЕТЕКТОР НА СВЕТОДИОДЕ ИГОРЬ БЕЛЕЦКИЙ

Пользуйтесь вашим новым индикатором свч излучения с уверенностью. Он поможет вам контролировать уровень свч излучения в выбранном вами месте.

Самодельный ВЧ пробник - Индикатор ВЧ поля

Создайте ярлык для индикатора свч излучения, чтобы не забывать его использовать. Регулярное использование поможет вам быть в курсе текущего уровня свч излучения.

Самодельный Детектор Сверхвысоких частот.

✔️Как сделать ДЕТЕКТОР ЭЛЕКТРОМАГНИТНОГО ПОЛЯ 😲 волномер своими руками🤫👍

Внимательно следите за зарядом батареи в индикаторе свч излучения. Замените батарею при необходимости, чтобы уверенно использовать ваш индикатор.

Как сделать простой СВЧ-ИНДИКАТОР своими руками на 2 деталях

Не забывайте, что создание индикатора свч излучения – это ответственный процесс. Обращайтесь к специалистам при необходимости и соблюдайте все требования безопасности.