Главная » Идеи для талантливых » Инвертор 12 вольт собственными силами: от идеи до реализации

Инвертор 12 вольт собственными силами: от идеи до реализации


На странице вы найдете полезные советы и инструкции по разработке и созданию собственного инвертора 12 вольт на 220 вольт и 50 герц. Узнайте, как сделать инвертор своими руками с помощью подробных пошаговых инструкций и экспертных советов. Соберите энергонезависимое устройство, которое обеспечит вам электроэнергией в поездке или в качестве резервного источника питания.


Приступайте к созданию инвертора только после тщательного изучения проекта и подготовки необходимых инструментов и материалов.

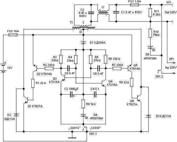
Очень простой и Мощный преобразователь 12-220V. Схема и Пояснения.

Перед началом работы проверьте электрическую пропускную способность всех используемых компонентов и убедитесь, что они совместимы между собой.

Очень простой преобразователь 12В - 220В 50Гц на микросхеме NE555

Важно правильно подсчитать необходимую мощность инвертора, исходя из вашего планируемого использования источника питания.

Простой преобразователь напряжения 12В-220В

Обращайте особое внимание на безопасность работы с электроинструментами и электропроводкой. Следите за правилами электробезопасности и используйте соответствующую защитную экипировку.

Насос от инвертора 12 -220 fond-ustu.ru сколько хватит аккумулятора.

Постепенно собирайте и проверяйте каждый компонент инвертора, следуя инструкциям и не пропуская ни одного важного шага.

Инвертор 12-220V ОЧЕНЬ ПРОСТО! ДОСТУПНО! и быстро, своими руками.

Не стесняйтесь обратиться за консультацией к опытным электрикам и инженерам, если у вас возникают сложности или вопросы в процессе сборки и настройки инвертора.

Простой преобразователь 12-220 своими руками

Осуществляйте проверку и тестирование инвертора перед его окончательной сборкой и использованием. Обратите внимание на работу каждого элемента и корректность подключения.

Очень простой и Мощный преобразователь 12-220V 50Гц. Своими руками!

Учитывайте все инструкции по сборке и настройке инвертора и не допускайте нарушений, чтобы избежать непредвиденных сбоев и повреждений.

✅ Простой инвертор 12-220. Да ещё и навесным монтажом! + Бонус в описании. Мультиметр ToolTop. ✅

При необходимости вносите корректировки и улучшения в дизайн и работу инвертора, исходя из собственных потребностей и опыта.

Преобразователь 12-220 50Гц своими руками (Ака Касьян)

Помните о важности тщательного тестирования инвертора после каждого изменения или модификации, чтобы быть уверенным в его надежности и безопасности.

Как сделать простой преобразователь 12-220 50 Гц