Главная » Идеи для талантливых » Изготовление домашнего измерителя электромагнитного излучения

Изготовление домашнего измерителя электромагнитного излучения


Узнайте, как самостоятельно сделать измеритель электромагнитного излучения и защитить себя от негативного воздействия


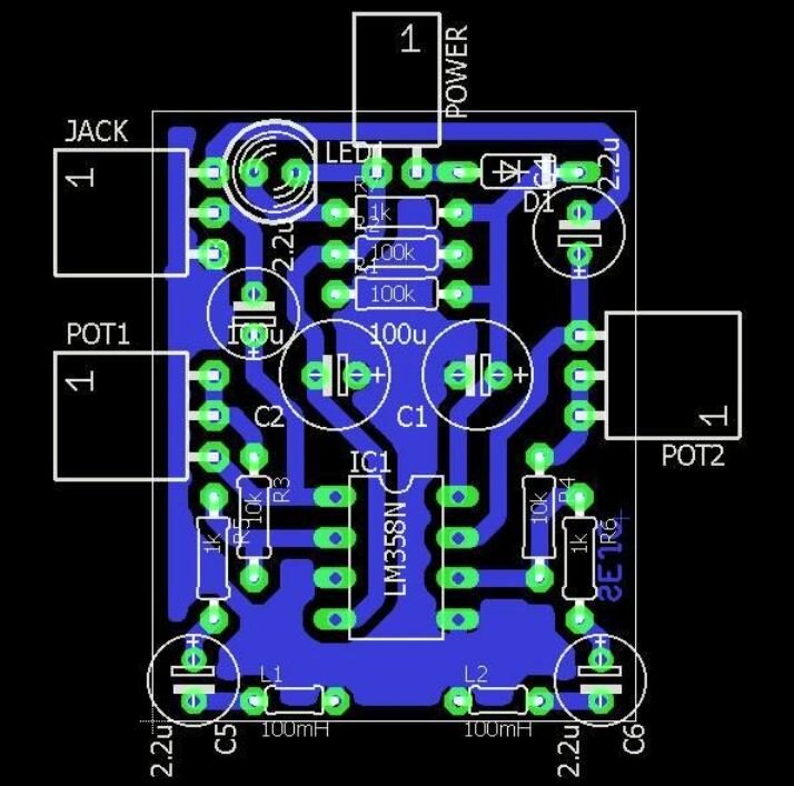
Используйте недорогие компоненты, такие как ардуино и сенсоры, для создания простого измерителя

3-транзисторный Осциллограф своими руками — сборка, настройка и тестирование

Изучите основы электроники и программирования, чтобы успешно создать свой измеритель

✔️Как сделать ДЕТЕКТОР ЭЛЕКТРОМАГНИТНОГО ПОЛЯ 😲 волномер своими руками🤫👍

Получите знания о различных источниках электромагнитного излучения и их воздействии на организм

Как сделать простой СВЧ-ИНДИКАТОР своими руками на 2 деталях

Убедитесь, что ваш измеритель обеспечивает точные показания и может быть калиброван при необходимости

Этот СЕКРЕТ ИНДИКАТОРНОЙ ОТВЕРТКИ от вас скрывают ВСЕ ЭЛЕКТРИКИ и мастера

Применяйте измеритель для проверки уровня электромагнитного излучения в различных местах, таких как дом, офис или общественные места

Изготовление простейшего индикатора напряженности поля. Самодельный прибор для сравнения антенн

Следуйте рекомендациям по защите и снижению воздействия электромагнитного излучения в повседневной жизни

Как сделать простую ЭМИ пушку своими руками? (PCBWay)

Изучите литературу и исследования, связанные с электромагнитными полями и их влиянием на здоровье

Простейший самодельный детектор ЭМ поля. Simplest EMF detector DIY

Помните об особых рисках для детей и беременных женщин при непосредственном контакте с источниками электромагнитного излучения

Крутая самоделка . Простой измеритель электромагнитного поля своими руками.

Не сводите на нет результаты измерений и примите все меры для снижения воздействия электромагнитного поля

Простой детектор электромагнитного поля своими руками

Консультируйтесь с специалистами или электромагнитными экспертами, чтобы получить более подробную информацию и рекомендации

Детектор электромагнитного излучения своими руками. DIY electromagnetic radiation detector.