Главная » Идеи для талантливых » Изготовление светомузыки в домашних условиях: пошаговая инструкция и советы

Изготовление светомузыки в домашних условиях: пошаговая инструкция и советы


Хотите создать уникальное видео, где свет и музыка переплетаются в едином ритме? В данной статье мы расскажем, как сделать светомузыку своими руками, предоставив подробную инструкцию и полезные советы. Узнайте, как использовать осветительные приборы, звуковое оборудование и синхронизировать их для создания захватывающих светомузыкальных эффектов. Воплотите свои творческие идеи в жизнь, создавая неповторимые впечатления для себя и друзей!


Изучите основные принципы работы света и звука, чтобы эффективно использовать их в видео.

Крутая цветомузыка своими руками

Выберите подходящие осветительные приборы, учитывая размер помещения и требуемый уровень яркости.

САМОДЕЛЬНАЯ СВЕТОМУЗЫКА - 2 ЧАСТЬ. СВОИМИ РУКАМИ ИЗ СТАРЫХ Б/У ДЕТАЛЕЙ DIY HOME MUSEUM LIGHT MUSIC

Подберите музыкальное оборудование, позволяющее воспроизводить звук с высоким качеством и регулировать громкость.

Четкая цветомузыка за 10 минут и всего из 15 деталей! И это не шутка!

Создайте плейлист с музыкой, которая будет идеально сочетаться с визуальными эффектами светомузыки.

Цветомузыка за 5 минут своими руками на светодиодах

Подключите осветительные приборы и звуковое оборудование к источнику питания и проверьте их работоспособность.

💡Крутая светомузыка своими руками. Arduino + WS2812b

Используйте специальные программы или контроллеры для синхронизации света и звука.

Мало кто знает секрет старого шланга для душа. Блестящая идея, сделанная собственными руками.

Экспериментируйте с различными световыми эффектами, такими как цветовые фильтры, стробоскопический эффект и движущиеся лучи света.

💡Цветомузыка своими руками на Arduino, новая версия!

Создайте драматические эффекты, изменяя яркость света в ритме музыки.

💡Вызов принят: поделки из Тик-Тока

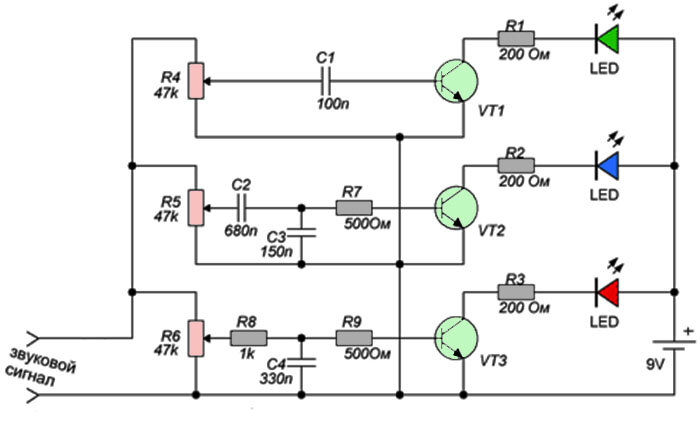
Простейшая цветомузыка

Не забывайте о безопасности - убедитесь, что все подключения электрооборудования выполнены правильно и не представляют угрозы для вашей безопасности и безопасности окружающих.

Как сделать цветомузыку для дома или машины подробно

Практикуйтесь и совершенствуйтесь, находя новые способы использования светомузыки в ваших видео.