Главная » Идеи для талантливых » Мастерим металлодетектор пират своими руками: подробная схема, полезные советы и шаги по изготовлению

Мастерим металлодетектор пират своими руками: подробная схема, полезные советы и шаги по изготовлению


Хотите сделать металлодетектор пират своими руками? Мы подготовили для вас полезную информацию: подробную схему, важные советы и подробную инструкцию по изготовлению.


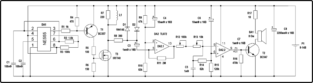
Выберите подходящую схему для своего металлодетектора пирата. Не забудьте обратить внимание на сложность и доступность материалов.

Сборка платы металлоискателя Пират. Легко повторить!

Приобретите или найдите все необходимые детали и компоненты для сборки металлодетектора пирата. Постарайтесь выбрать качественные и надежные материалы.

Металлоискатель ПИРАТ-М с питанием Li-on своими руками

Приступайте к сборке металлодетектора. Следуйте инструкции, не спешите и будьте внимательными. Важно правильно подключить все детали и провода.

Металлоискатель ПИРАТ своими руками на TL072, золотое кольцо 15 см.

Проверьте работоспособность металлодетектора перед использованием. Если что-то не работает или есть сомнения, проведите дополнительные проверки и диагностику.

Металлоискатель ПИРАТ своими руками / How to make a metal detector

При использовании металлодетектора пирата следуйте правилам безопасности. Не подвергайте себя и окружающих опасности.

Как отремонтировать металлоискатель Пират своими руками.

Настройте металлодетектор на определенный тип металла или режим поиска. Это поможет увеличить точность и эффективность детектора.

fond-ustu.ru импульсный fond-ustu.ruп fond-ustu.ru он работает?Разбор схемы.

Постоянно обновляйте свои навыки и знания в области металлодетектирования. Читайте книги, просматривайте форумы и общайтесь с опытными людьми.

Металлоискатель Пират своими руками К157УД2, TL072

Не забывайте про обслуживание и чистку металлодетектора. Регулярно проверяйте его состояние и устраняйте возможные неполадки.

Простой хороший металлоискатель своими руками

Металлоискатель \

Используйте металлодетектор пират как хобби или в помощь при поиске кладов и артефактов. Это не только увлекательно, но и может быть прибыльным занятием.

Самый простой самодельный металлоискатель ! Первый коп !!

Не бойтесь экспериментировать и улучшать свой металлодетектор пират. Внесите свои модификации и настройки, чтобы добиться лучших результатов.