Главная » Идеи для талантливых » Как сделать металлоискатель своими руками: схема на 2 микросхемах и полезные советы

Как сделать металлоискатель своими руками: схема на 2 микросхемах и полезные советы


Хотите создать металлоискатель своими руками на базе 2 микросхем? В данной статье вы найдете подробную схему и полезные советы для успешного самостоятельного изготовления металлоискателя.


При выборе микросхем для металлоискателя, учитывайте их чувствительность к малым колебаниям внешнего электромагнитного поля.

ПИНПОИНТЕР или ОЧЕНЬ ПРОСТОЙ МЕТАЛЛОИСКАТЕЛЬ на 2х транзисторах

Правильная настройка и калибровка металлоискателя поможет достичь максимальной эффективности его работы.

Простой хороший металлоискатель своими руками

Ориентируйтесь на оптимальную длину и форму антенны для металлоискателя, чтобы обеспечить максимальное распознавание металлических предметов.

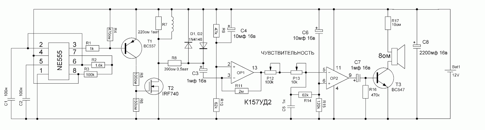
Металлоискатель Пират своими руками К157УД2, TL072

Правильное применение фильтров поможет устранить ложные срабатывания металлоискателя и повысить точность его работы.

Лёгкий Чувствительный Простой Металлоискатель своими руками

Использование земли как антенны даст большую чувствительность металлоискателю, особенно при работе в низкошумящих режимах.

Мало кто знает об этой функции МОБИЛЬНОГО ТЕЛЕФОНА!

Регулярно проводите профилактику и очистку металлоискателя от пыли и грязи, чтобы сохранить его эффективность и срок службы.

МЕТАЛЛОИСКАТЕЛЬ из БЕСПЛАТНЫХ ДЕТАЛЕЙ и ОЧЕНЬ ПРОСТО

При работе металлоискателя в условиях сильного электромагнитного шума, используйте дополнительные экранированные кабели и фильтры для минимизации влияния.

Супер пинпоинтер без микросхем и контроллеров победил китайский GP

Не забывайте проводить тестирование металлоискателя перед использованием, чтобы убедиться в его работоспособности и настроенности.

Сборка платы металлоискателя Пират. Легко повторить!

При работе металлоискателя вблизи металлических конструкций или предметов, учитывайте возможность искажений сигнала и корректируйте настройки соответственно.

⚒ Простой МЕТАЛЛОИСКАТЕЛЬ на микросхеме CD4011 своими руками ⚒

Регулярно обновляйте схему и прошивку металлоискателя в соответствии с новыми технологиями и разработками для улучшения его функциональности.

Металлоискатель без катушки, транзисторов и микросхем