Главная » Идеи для талантливых » Изготовление миллиомметра 153УД2 собственными силами: пошаговая инструкция

Изготовление миллиомметра 153УД2 собственными силами: пошаговая инструкция


Не можете найти нужный миллиомметр или просто хотите сэкономить? Мы подготовили подробную инструкцию по созданию миллиомметра своими руками на основе модели 153УДСделайте свой собственный прибор для точного измерения сопротивления!


Выберите подходящую модель прибора, например 153УД2, для создания миллиомметра.

МИЛЛИОММЕТР своими руками

Соберите необходимые материалы и инструменты: плату, резисторы, дисплей, панель, провода и паяльник.

Миллиомметр своими fond-ustu.ru измерение сопротивления обмоток беcколлекторных моторов диагностика

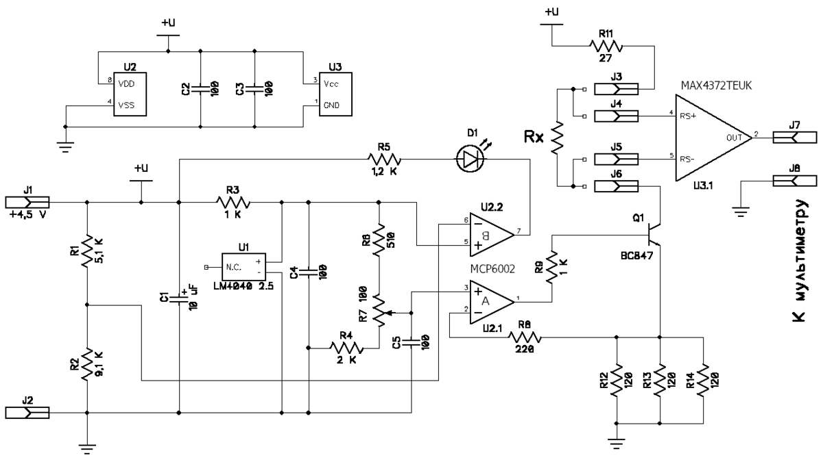
Ознакомьтесь с электрической схемой прибора и пониманием принципов его работы, чтобы успешно собрать миллиомметр.

Простой миллиомметр приставка к мультиметру

Начните с монтажа платы и установки необходимых компонентов.

Очень простой миллиомметр (приставка к мультиметру) своими руками, всего несколько деталей.

Припаяйте провода к соответствующим контактам и подключите дисплей для отображения результатов измерения.

МиллиОмМетр самодельный. Очень точный. Очень простой.

Проверьте качество подключений и убедитесь, что все компоненты правильно установлены.

Как измерить ОЧЕНЬ низкие сопротивления без миллиомметра ?

Для повышения точности измерений проведите калибровку миллиометра с помощью известных сопротивлений.

Миллиомметр своими руками, доработка транзистортестера

Не забывайте об уходе за самодельным миллиомметром: храните его в чистом и сухом месте, избегайте механических повреждений.

Делаем миллиомметр для измерений очень маленьких сопротивлений

Используйте созданный миллиомметр для измерений в различных областях, где требуется высокая точность.

Миллиомметр в мультиметре

Не стесняйтесь экспериментировать и улучшать свою самодельную модель миллиомметра для достижения лучших результатов.

ESR прибор из легко доступных деталей.