Главная » Идеи для талантливых » Мощный импульсный блок питания: делаем своими руками без особых усилий

Мощный импульсный блок питания: делаем своими руками без особых усилий


Хотите создать мощный импульсный блок питания самостоятельно? У нас есть все необходимые советы и инструкции для успешного сбора данного устройства без лишних сложностей и затрат. В этой статье вы найдете подробные пошаговые фотографии, чтобы максимально упростить процесс сборки и получить надежное устройство.


Поставьте перед собой цель и подготовьте все необходимые инструменты и компоненты заранее. Это поможет вам избежать промедления и сберечь время.

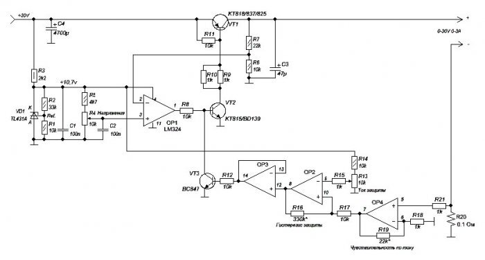
Схема лабораторный блок питания своими руками

Ознакомьтесь с прилагаемыми схемами и инструкциями перед тем, как приступить к сборке. Это поможет вам лучше понять процесс и избежать ошибок.

Мощный импульсный блок питания своими руками

Припаяйте компоненты аккуратно и следуйте инструкциям по сборке, чтобы избежать повреждений и дефектов устройства.

Простой импульсный блок питания своими руками

Не забудьте проверить работоспособность готового блока питания до его использования. Подключите его к тестовой нагрузке и убедитесь, что он функционирует без сбоев.

Не для слабонервных! Мощный импульсный Блок Питания

Для лучшей безопасности не забывайте использовать защитные механизмы, такие как предохранители и стабилизаторы напряжения.

Мощный импульсный блок питания на 4000W своими руками.

При необходимости охлаждения устройства, учтите, что мощный импульсный блок питания может генерировать значительное количество тепла. Рассмотрите возможность установки вентилятора или использования радиаторов для эффективного охлаждения.

БП на советских деталях с регулировкой тока и напряжения

Не спешите и не бойтесь задавать вопросы. Если у вас есть сомнения или затруднения при сборке, обратитесь к опытным электронщикам или найдите ответы в соответствующих форумах и сообществах.

Мало кто знает об этой функции БЛОКА ПИТАНИЯ от ноутбука!!!

Не забывайте об опасностях при работе с электричеством. Всегда отключайте питание и используйте изолированные инструменты при выполнении любых операций с блоком питания.

БЛОК Питания с регулировкой на 40 ампер Для зарядки аккумуляторов DIY

Импульсный блок питания своими руками SG3525 650W

Готовый мощный импульсный блок питания может быть использован для питания широкого спектра электронных устройств, таких как светодиодные лампы, радиостанции, компьютеры и другое.

МОЩНЫЙ и простой БЛОК ПИТАНИЯ с регулировкой напряжения, своими руками. Понижающий преобразователь

Создание своего собственного блока питания поможет вам не только сэкономить деньги, но и расширить ваши навыки в области электроники.