Главная » Идеи для талантливых » Собери свой собственный высокоэффективный металлодетектор дома

Собери свой собственный высокоэффективный металлодетектор дома


Вы хотите создать металлодетектор для домашнего использования, который сможет обнаруживать различные металлические предметы на небольшой глубине? В этой полезной статье мы поделимся с вами подробной инструкцией по созданию мощного металлодетектора своими руками. Узнайте, как собрать устройство, которое поможет вам находить ценные металлические предметы и избегать опасности скрытых металлических объектов.


Изучите основы металлодетекторов и их принцип работы. Понимание принципов детектирования металла поможет вам правильно собрать свое собственное устройство и настроить его.

Глубинный металлоискатель пират. Инструкция, совет

Подготовьте все необходимые материалы и инструменты перед началом сборки. Убедитесь, что у вас есть все компоненты, такие как катушки, конденсаторы, резисторы, а также паяльник, припой и провода.

Простой хороший металлоискатель своими руками

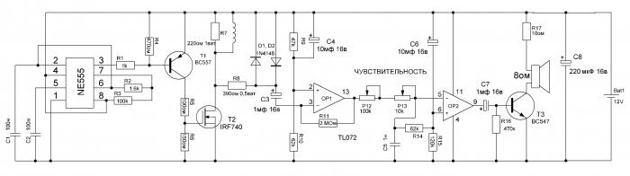
Следуйте подробной схеме сборки и подключения компонентов. Важно выполнить все соединения правильно и аккуратно, чтобы обеспечить правильную работу металлодетектора.

ЭТО ГЕНИАЛЬНО! Что я сделал из зарядного от телефона!

Выберите подходящий корпус для металлодетектора, который защитит ваши компоненты от повреждений и обеспечит удобство использования устройства.

Мало кто знает об этой функции БЛОКА ПИТАНИЯ от ноутбука!!!

Настройте металлодетектор, варьируя параметры и чувствительность, чтобы достичь наилучших результатов. Экспериментируйте с различными настройками и проверяйте металлодетектор на различных металлических предметах.

Металлоискатель купить или собрать своими руками?

Не забывайте о безопасности при использовании металлодетектора. Перед использованием проверьте район обнаружения на наличие опасных объектов, таких как провода или трубы. Также убедитесь, что вы соблюдаете меры предосторожности для избегания возможных повреждений.

Металлоискатель своими руками на Arduino

Постоянно совершенствуйте свой металлодетектор. Экспериментируйте с новыми компонентами, техниками сборки и настройками, чтобы улучшить работу и эффективность устройства.

МЕТАЛЛОИСКАТЕЛЬ из БЕСПЛАТНЫХ ДЕТАЛЕЙ и ОЧЕНЬ ПРОСТО

Помните, что самодельный металлодетектор может иметь ограниченную глубину обнаружения и не будет столь же точным, как профессиональные модели. Управляйте своими ожиданиями и применяйте устройство в соответствии с его возможностями.

Металлоискатель Пират своими руками К157УД2, TL072

Не забывайте делиться своими находками и опытом с другими энтузиастами. Общение с подобными увлекающимися людьми поможет вам получить новые идеи и улучшить свои навыки в создании металлодетекторов.

✅ Сделал один ИЗ ЛУЧШИХ металлоискателей!!! Металлоискатель ПИРАТ. Как сделать и настроить? ✅

Наслаждайтесь процессом создания и использования своего собственного мощного металлодетектора. Это увлекательное хобби, которое не только помогает находить ценные предметы, но и развивает ваше творческое мышление и навыки рукоделия.

Мало кто знает об этой функции МОБИЛЬНОГО ТЕЛЕФОНА!