Главная » Идеи для талантливых » Создаем своими руками простое фотореле на 220 вольт: пошаговые инструкции

Создаем своими руками простое фотореле на 220 вольт: пошаговые инструкции


Хотите узнать, как сделать простое фотореле на 220 вольт своими руками? Профессиональные советы и подробные инструкции помогут вам самостоятельно создать фотореле без особых усилий. Это полезное устройство позволит автоматически контролировать освещение в различных помещениях или даже на улице. Не требуя сложных навыков или специальных инструментов, простое фотореле на 220 вольт будет надежным помощником в вашей повседневной жизни.


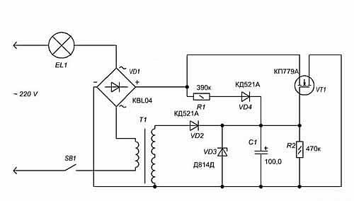
Для создания фотореле необходимо подготовить следующие материалы: реле, фотодатчик, соединительные провода, резистор, плату для монтажа и паяльник. Перед началом работы убедитесь в наличии всех необходимых компонентов.

Самое простое фотореле

Установите фотодатчик на плату для монтажа, зафиксировав его с помощью соединительных проводов. Обратите внимание на правильное подключение контактов, согласно указаниям в инструкции, чтобы избежать ошибок в дальнейшей работе фотореле.

КАК СДЕЛАТЬ ФОТОРЕЛЕ Датчик освещенности Сумеречный датчик День-Ночь How to make a photo relay

Соедините резистор с фотодатчиком и реле, используя соединительные провода. Это необходимо для создания цепи, которая будет регулировать освещение и реагировать на изменение света. Обратите внимание на правильную полярность при подключении компонентов.

Датчик света из 3 деталей, проще не найдешь

Подключите питание к фотодатчику и реле, используя провода. Убедитесь, что напряжение соответствует требованиям фотореле и не превышает 220 вольт. В противном случае это может повредить устройство и привести к неожиданным последствиям.

Самая простая схема фото реле.

Проверьте работу фотореле, включив и выключив освещение. Убедитесь, что оно реагирует на изменение света и исправно выполняет свою функцию. При необходимости отрегулируйте чувствительность или другие параметры фотодатчика, чтобы устройство работало оптимально.

Простое фотореле своими руками

Если вам нужно установить фотореле на улице, обязательно защитите его от попадания влаги и других атмосферных воздействий. Используйте специальный корпус или прозрачный контейнер, который защитит устройство от пыли, влаги и механических повреждений.

Простое фотореле.

Не забывайте о безопасности при работе с электрическими компонентами. Всегда отключайте питание перед началом монтажа или обслуживания фотореле. Используйте изолирующие перчатки и другие средства защиты, чтобы избежать поражения электрическим током.

АВТОМАТИЧЕСКИЙ СВЕТ СВОИМИ РУКАМИ

Следуйте инструкции и схеме подключения при создании фотореле. Не пытайтесь вносить изменения или модернизировать устройство без соответствующих знаний и опыта. Это может повлечь за собой неисправность фотореле или даже опасные ситуации.

Супер-Простейшая схема датчика освещения. Всего три детали! Собери сам!

Перед первым применением фотореле проведите тщательное тестирование и проверьте его функциональность в различных условиях. Используйте различные источники света и убедитесь, что фотореле надежно регулирует освещение согласно заданным параметрам.

Простой Датчик освещения на 220 Вольт! Своими руками! На трех деталях!

Если у вас возникли трудности или вопросы при создании простого фотореле, обратитесь за помощью к специалистам или опытным электрикам. Они смогут оказать техническую поддержку и рассказать о возможных нюансах работы с фотореле на 220 вольт.

ЭТО ГЕНИАЛЬНО! Как правильно соединить провода!