Главная » Идеи для талантливых » Как сделать регулятор напряжения от 0 до 20 вольт своими руками: детали и советы

Как сделать регулятор напряжения от 0 до 20 вольт своими руками: детали и советы


Хотите создать регулятор напряжения от 0 до 20 вольт своими руками? В этой статье вы найдете развернутую пошаговую инструкцию по созданию такого устройства на основе доступных материалов. Наши полезные советы помогут вам успешно справиться с этой задачей.


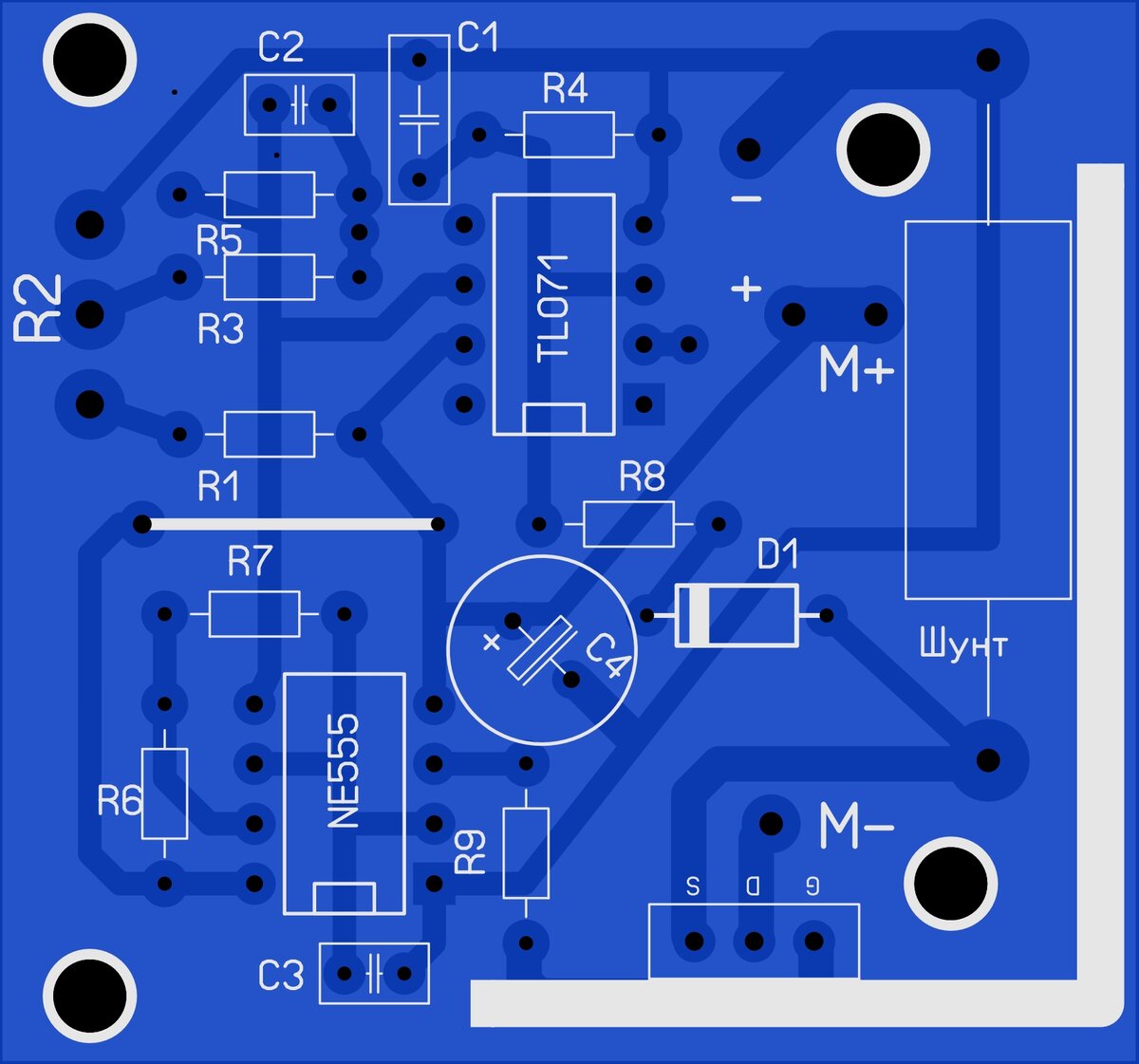
Запаситесь необходимыми материалами, включая резисторы, потенциометр и фразу с варистором для стабилизации напряжения.

Масштабируемый регулируемый блок питания, 20-30 ампер

Тщательно изучите схематическую диаграмму регулятора напряжения и понимайте, как каждая деталь влияет на работу устройства.

✅ Эта схема выдержит многое! Бомбический регулятор мощности на тиристоре КУ202 своими руками! ✅

Соберите и проверьте ваш регулятор напряжения поэтапно, следуя инструкциям и особенностям, связанным с вашими материалами и компонентами.

РЕГУЛЯТОР НАПРЯЖЕНИЯ

Проверьте регулятор напряжения на практике. Подключите его к источнику питания и измерьте выходное напряжение, убедившись в его стабильности.

Регулятор напряжения на транзисторе для начинающих.

Если возникают проблемы, проверьте соединения, замените дефектные детали или проконсультируйтесь с опытным электронщиком.

Самоделка на переменном fond-ustu.ruтор напряжения 0-12В или делитель напряжения.

Сохраните все документы и схемы ваших регуляторов напряжения, чтобы в будущем легко настраивать и воспроизводить свои проекты.

Супер-Простой Регулятор тока и напряжения Своими руками!

Регулятор напряжения от 0 до 20 вольт может быть использован для различных электронных проектов, таких как питание светодиодов или моделирование солнечного света.

Супер-простой регулятор напряжения! Всего три детали!

Правильная сборка и настройка регулятора напряжения поможет вам избежать перегрузок и повреждения ваших электронных устройств.

Простой регулятор напряжения на одном MOSFET транзисторе! Только две детали!

При работе с электричеством никогда не забывайте о безопасности. Отключите устройство от источника питания перед внесением изменений и включением или выключением связанных компонентов.

Мало кто знает об этой функции БЛОКА ПИТАНИЯ от ноутбука!!!

Не ограничивайтесь только созданием регулятора напряжения от 0 до 20 вольт. Экспериментируйте с другими значениями и различными материалами для расширения своих навыков в области электроники.

Простой Регулятор Напряжения. Две детали! Своими руками!