Главная » Идеи для талантливых » DIY Riaa фонокорректор: лучшие инструкции и советы

DIY Riaa фонокорректор: лучшие инструкции и советы


Хотите сделать Riaa фонокорректор своими руками? Узнайте, как это сделать правильно с помощью полезных советов и инструкций.


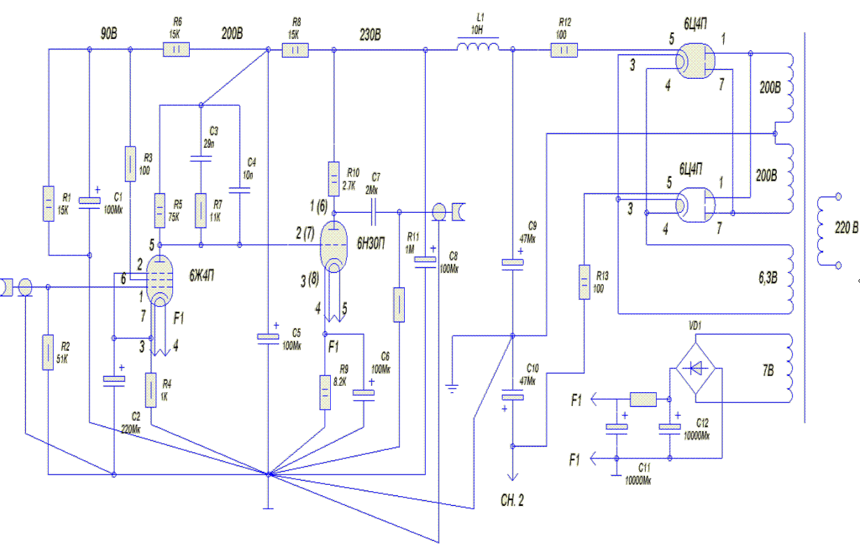
Выберите подходящую схему для Riaa фонокорректора, учитывая свои навыки и предпочтения.

4 самых простых способа улучшить звучание проигрывателя винила

Тщательно изучите все компоненты, необходимые для сборки Riaa фонокорректора, и подготовьте их заранее.

Как убрать мерцание прожектора. Вечный светодиодный прожектор своими руками

При подключении электронных элементов обязательно следуйте инструкциям, чтобы избежать возможных ошибок и поломок.

Фонокорректор ламповый 6Н9С RIAA

Используйте качественные материалы и инструменты для сборки Riaa фонокорректора, чтобы обеспечить его надежную работу.

Фонокорректор Своими Руками. Проект Китаец #1

Проводите тщательную проверку собранного Riaa фонокорректора перед подключением к аудиосистеме.

Самодельная цветомузыка - обзор схемы

Не стесняйтесь обратиться за помощью к специалистам или опытным любителям аудиоэлектроники, если у вас возникнут сложности.

СПЕЦЗАКАЗ АДРЕСНАЯ СВЕТОДИОДНАЯ ЛЕНТА ЦВЕТОМУЗЫКА @AlexGyverShow АРДУИНО ПЕРЕНОСНАЯ АВТОНОМНАЯ С АКБ

Экспериментируйте с различными настройками Riaa фонокорректора, чтобы достичь наилучшего звучания вашей аудиозаписи.

Ламповый фонокорректор для винила. Цепь RIAA коррекции.

Обратите внимание на правильное заземление Riaa фонокорректора, чтобы избежать возникновения шумов и помех.

Как Настроить Фонокорректор. Проверка Цепи Коррекции RIAA

Регулярно проводите техническое обслуживание Riaa фонокорректора, чтобы поддерживать его в хорошем состоянии и продлить срок его службы.

RIAA корректор для винила с журнала МРБ , есть ли смысл в 21 году его делать ?!

Вкладывайте достаточно времени и усилий в сборку Riaa фонокорректора, чтобы получить высококачественный звук и удовлетворение от собственного творчества.

Фонокорректор своими руками