Главная » Идеи для талантливых » Изготовление лабораторного блока питания: полезные советы и простые схемы своими руками

Изготовление лабораторного блока питания: полезные советы и простые схемы своими руками


Хотите создать собственный лабораторный источник питания? У нас вы найдете полезные советы, подробные инструкции и простые схемы, которые помогут вам в этом процессе. Не тратьте время на поиск информации – у нас все уже собрано и удобно представлено.


Выберите подходящую схему лабораторного источника питания, учитывая требуемое напряжение и ток.

Блок питания своими руками 12V 20A, очень простой и надежный.

Проверьте, что у вас есть все необходимые компоненты и материалы для сборки источника питания.

СУПЕР лабораторный блок питания своими руками!

Тщательно следуйте инструкциям по сборке и пайке, чтобы избежать ошибок и повреждений компонентов.

Линейный лабораторный блок питания своими руками. Просто и надежно. (PCBWay)

Проверьте правильность соединения кабелей и проводов, чтобы избежать короткого замыкания и других проблем в работе источника питания.

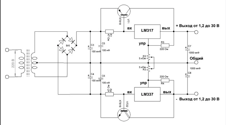
Линейный стабилизатор напряжения на LM317 и NPN транзисторе своими руками + схема

Не забудьте подключить источник питания к заземленному розеточному гнезду для обеспечения безопасности работы.

Лабораторный блок питания с регулировкой тока и напряжения

Перед включением и использованием лабораторного источника питания, убедитесь в его работоспособности и стабильности выходного напряжения.

Схема лабораторный блок питания своими руками

При работе с источником питания, используйте соответствующие защитные средства, чтобы избежать поражения электрическим током.

Простой импульсный блок питания шуруповерта 18 V

Регулярно проверяйте состояние источника питания, проводя его обслуживание и чистку от пыли и грязи.

БП на советских деталях с регулировкой тока и напряжения

Отличный лабораторный блок питания своими руками.

Если у вас возникли проблемы или вопросы при создании лабораторного источника питания, обратитесь к опытным радиолюбителям или специалистам в этой области.

Самодельный ЛАБОРАТОРНЫЙ БЛОК ПИТАНИЯ С ЗАЩИТОЙ ОТ ПЕРЕГРУЗКИ часть-2

Не забывайте о безопасности при работе с электричеством и всегда соблюдайте правила и инструкции по использованию лабораторного источника питания.