Главная » Идеи для талантливых » USB RS485: мастер-класс по самостоятельной сборке и настройке

USB RS485: мастер-класс по самостоятельной сборке и настройке


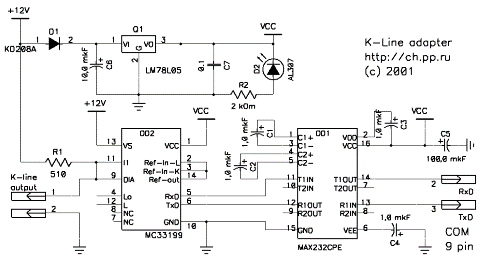
Эта статья предлагает развернутую инструкцию по сборке и настройке USB RS485, которая поможет вам создать связь между компьютером и устройствами, работающими по протоколу RS485.


Изучите схему соединения повнимательнее перед началом работы.

#387 САМОДЕЛКА Перехват протокола RS-232 а также RS-485, RS-422, USB, Usart

Проверьте качество всех компонентов перед сборкой.

Самый дешевый преобразователь сигнала rs-485 to usb.

Упакуйте провода в специальный экран, чтобы уменьшить электромагнитное влияние на сигнал.

😱Хакерская SDR Прослушка На Xiaomi 🔥

Обязательно проверьте подключение заземления для обеспечения безопасности работы системы.

Не покупай Lifepo4 аккумулятор пока не посмотришь это видео

Не забудьте проверить настройки параметров передачи данных.

Преобразователь из USB в RS232/RS485 из Китая

Не экономьте на кабеле - используйте высококачественный экранированный кабель для максимальной защиты от помех.

Преобразователь интерфейсов USB - RS-485

Установите драйверы перед использованием устройства.

Приёмопередатчик по витой паре — строим сеть RS-485 на Arduino своими руками. Железки Амперки

Проверьте правильность подключения устройства к компьютеру перед началом работы.

Преобразователь USB RS485

НЕ ПОКУПАЙ ПРОЖЕКТОР ПОКА НЕ ПОСМОТРИШЬ ВИДЕО#прожектор #освещение #led

В случае проблем с соединением, проверьте наличие актуальных драйверов.

[Обзор] Преобразователь USB - RS485

Не забудьте настроить программное обеспечение для работы с USB RS485.