Главная » Идеи для талантливых » Импульсный блок питания на ir2153: полезные советы и инструкции

Импульсный блок питания на ir2153: полезные советы и инструкции


Хотите собрать свой собственный импульсный блок питания на ir2153? Мы предлагаем подробное руководство для начинающих, в котором вы найдете полезные советы и инструкции. Все, что вам нужно, это желание, базовые знания электроники и наша помощь.


Приступайте к сборке блока питания только после тщательного изучения схемы и документации по ir2153.

Ремонт импульсных блоков питания - ПОДРОБНО!

Используйте только качественные компоненты и проверенные поставщики для обеспечения надежной работы вашего блока питания.

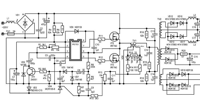
Импульсный блок питания на IR2153

Не забудьте провести все необходимые измерения и тесты перед началом эксплуатации вашего блока питания.

Лабораторный блок питания на IR2153 с нуля своими руками. (Часть 3)

При монтаже компонентов следуйте рекомендациям производителя и не допускайте перегрева или повреждения элементов.

Импульсный блок питания на все случаи жизни. IR2153. Sponsored by PCBWay.

Обратите внимание на защиту от короткого замыкания и перегрузки, чтобы избежать поломок и повреждений при использовании блока питания.

Простой импульсный блок питания своими руками

Постоянно отслеживайте работу вашего импульсного блока питания и регулярно проверяйте его на наличие неисправностей или потенциальных проблем.

Переделываем импульсный блок питания в регулируемый

Не забывайте о безопасности при работе с электрическими компонентами и всегда используйте соответствующую защитную экипировку.

Импульсный блок 240 Ватт из старого телевизора

Консультируйтесь с опытными электронщиками или специалистами в случае возникновения сложностей или вопросов по сборке и настройке импульсного блока питания.

Простейший импульсный блок питания IR2153

Импульсный блок питания на IR2153. ч.1

Соблюдайте правильный порядок соединения и монтажа компонентов, чтобы избежать ошибок и неисправностей в работе вашего блока питания.

Два импульсных БП из трансформаторов ATX

Не забывайте делать резервные копии данных и сохранять настройки вашего блока питания в случае необходимости восстановления или замены компонентов.