Главная » Идеи для талантливых » Собираем Терменвокс сами: полезные советы и схемы

Собираем Терменвокс сами: полезные советы и схемы


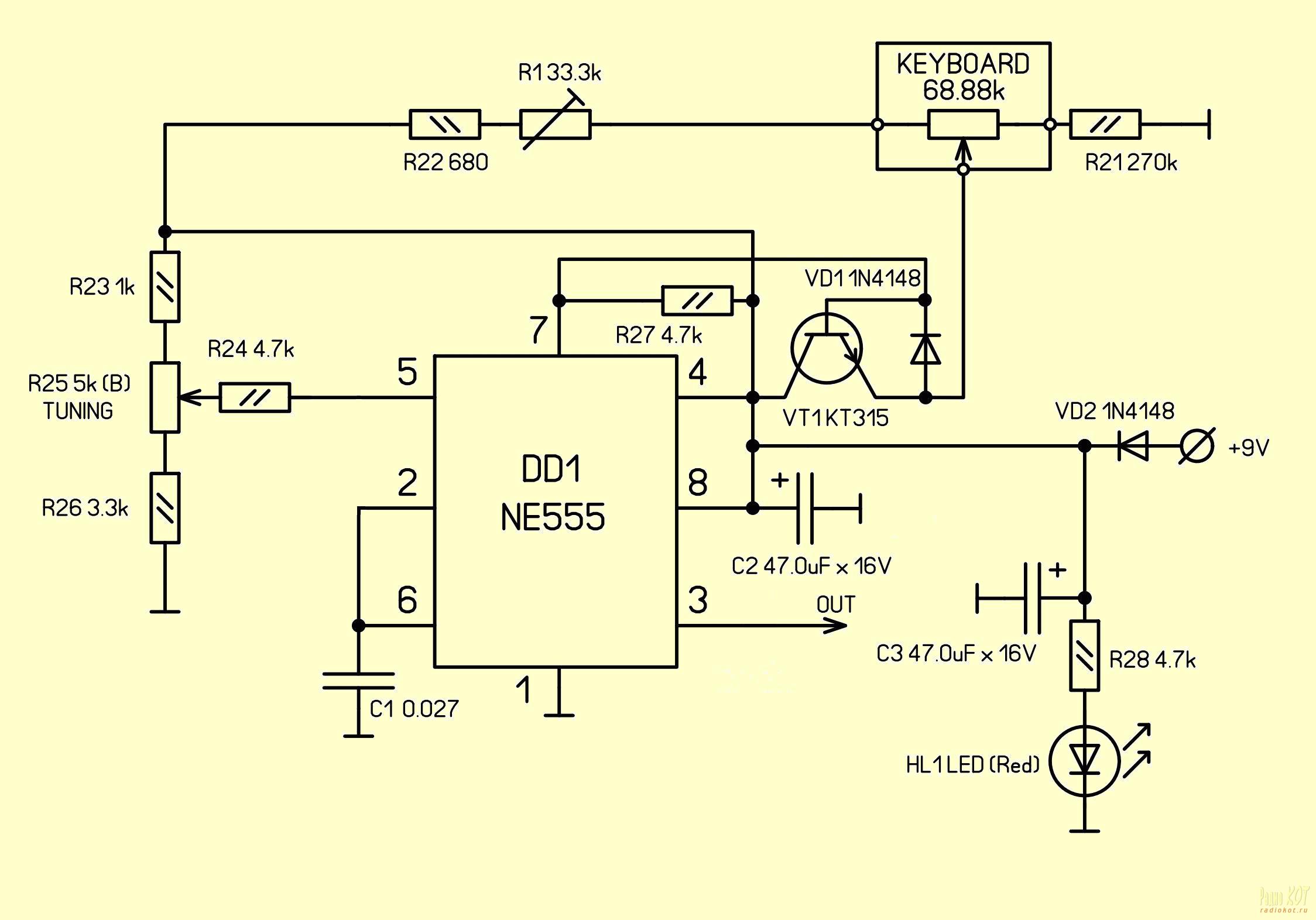
Узнайте, как своими руками создать Терменвокс - уникальный электронный музыкальный инструмент. В этой статье вы найдете развернутые схемы, объясняющие все этапы создания Терменвокса, а также полезные советы, которые помогут вам успешно справиться с этим заданием. Процесс сборки не сложен, но требует аккуратности и внимания к деталям.


Изучите теорию работы Терменвокса и принципы его создания, чтобы полностью понять процесс.

Чтоб kyй был не меньше 20см

Начните собирать Терменвокс с самых базовых деталей, последовательно двигаясь к более сложным компонентам.

Терменвокс своими fond-ustu.ruонная музыка от антенны

При работе с электронными компонентами используйте антистатические маты и наручные браслеты, чтобы избежать возможных повреждений их статическим электричеством.

Мало кто знает об этой функции БЛОКА ПИТАНИЯ от ноутбука!!!

Внимательно прочитайте схемы и инструкции перед началом сборки, чтобы избежать ошибок и излишних затрат времени.

Терменвокс своими руками. Часть первая...

Проверяйте каждый этап сборки перед переходом к следующему, чтобы убедиться в правильности работы установленных компонентов.

\

Имейте в виду, что сборка Терменвокса может занять некоторое время и потребовать терпения, особенно если вы незнакомы с электроникой.

Терменвокс - Эксперимент (Theremin - Experiment)

Не бойтесь запрашивать помощь у опытных электронщиков или искать советы и руководства в Интернете, если у вас возникают вопросы или проблемы в процессе сборки Терменвокса.

Мало кто знает об этой функции МОБИЛЬНОГО ТЕЛЕФОНА!

Постепенно увеличивайте громкость и осваивайте игру на Терменвоксе, чтобы полностью раскрыть его потенциал и насладиться уникальными звуками, которые он способен создать.

Терменвокс на лампах своими руками

Удивительные схемы из старых Журналов \

Экспериментируйте с различными эффектами и настройками Терменвокса, чтобы создавать разнообразную и захватывающую музыку.

Терменвокс? Создадим своими руками!

Не забывайте делать регулярное обслуживание вашего Терменвокса, чтобы он всегда оставался в хорошем состоянии и радовал вас своим звучанием.